Réalisation pour un professionnel
Design d’une ferme permacole sur 5,5 Ha
Souhaits pour ce projet
Le projet se positionne comme une ferme permacole pilote et centre de ressources locales, mêlant production agricole diversifiée et activités d’accompagnement.
Espaces boisés, vergers, maraichage, pâturage, transformation, production d’énergie,… Sa conception multi-zones, guidée par la permaculture, vise à maximiser l’usage des ressources, réduire l’empreinte écologique et encourager l’économie circulaire.
Le processus de design
Objectifs → Observations → Ressources / Limites → Analyses → Design → Mise en œuvre
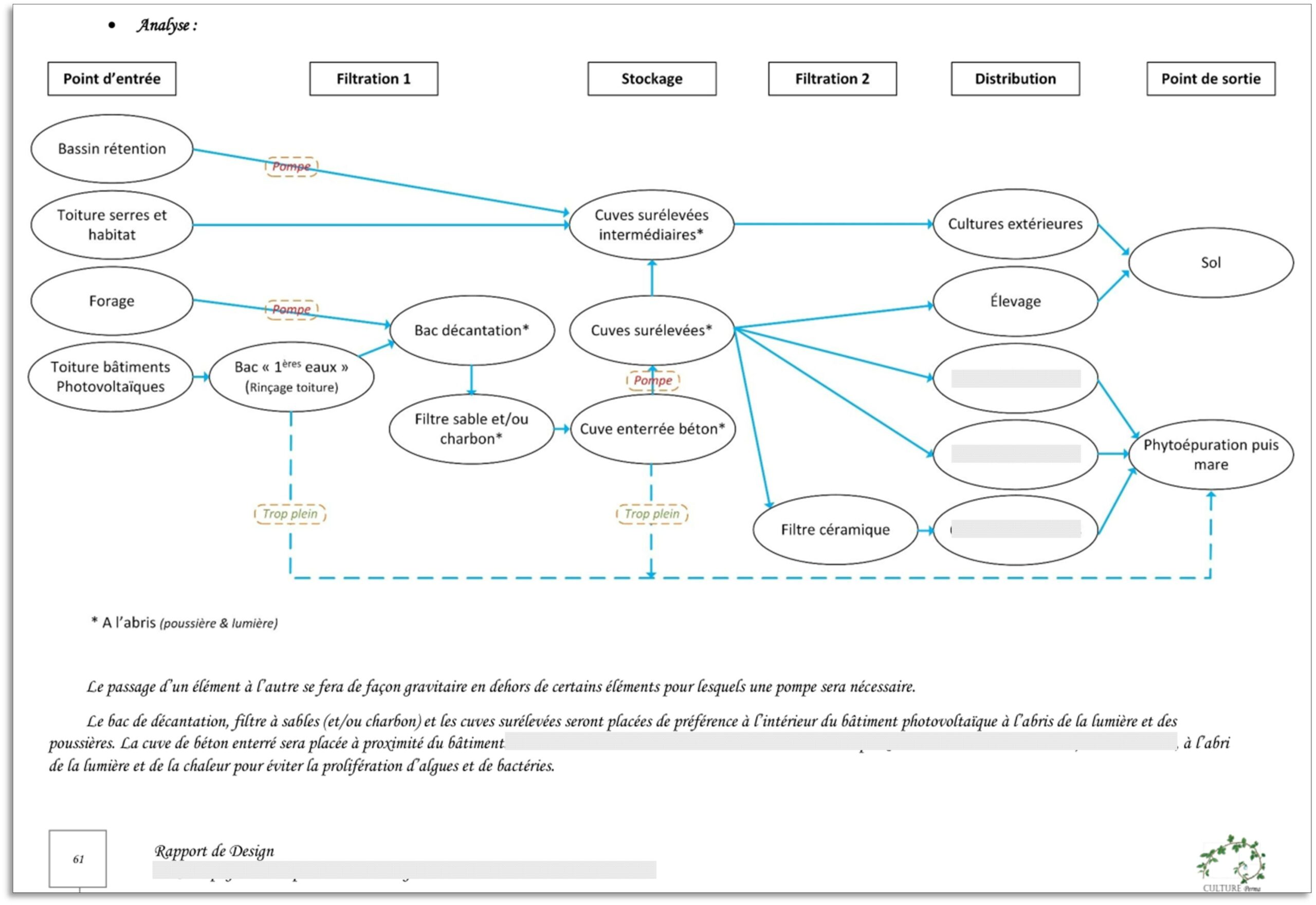
Quelques planches issues du rapport final (107 pages)
Tables des matières – Design
Historique du site
Flore et plantes bio-indicatrices
Sol
Analyse des flux d’eau
Conseils design zones boisée
Conseils design zone maraichère
Conseils design zone verger
Planification, facteurs de retard et leviers d’optimisation
Un parcours de co-réalisation
La construction de votre design est réalisé en grande partie avec vous afin d’être au plus proche de vos attentes
Un doute sur l’offre qui vous convient ?
Remplissez gratuitement et sans engagement le formulaire ci-dessous et je vous contacterai dans les plus brefs délais
CULTURE Perma
Adresse
Avenue de Nantes – 85150 – Saint Mathurin – Vendée (85)
Téléphone
06 50 88 37 45










